La Tecnica - Le Radio di Sophie - La Tecnica

 

Convertitori FM

Leonardo Mureddu

Questa pagina fa parte di una serie di articoli sulle Radio a valvole AM/FM.

 

Il convertitore FM è il circuito che provvede alla sintonia del segnale VHF ricevuto in antenna e alla sua conversione nel segnale a media frequenza. Si tratta quindi di un circuito supereterodina simile, o almeno analogo, a quello usato per la ricezione AM. Cambia il modo di funzionamento ed il valore della frequenza intermedia. Questa ha il valore universalmente adottato di 10,7MHz, mentre la media frequenza per l'AM ha un valore molto più basso, dell'ordine dei 450-470kHz, valore che non sarebbe adatto per ospitare una banda passante così ampia come quella delle FM (oltre 100kHz).

Nelle radio AM/FM europee degli anni '50, salvo rare eccezioni, tutto il circuito di conversione FM si presenta in genere come un blocco schermato e completamente separato dal resto della radio, con la sua valvola inserita sulla sommità e la sua apposita presa d'antenna. Per questo motivo prende il nome di "gruppo FM". Si potrebbe eliminare questa parte senza compromettere il funzionamento della radio nelle bande AM. La valvola montata in questi gruppi è quasi esclusivamente un doppio triodo, del tipo ECC85 o equivalenti. Sono rari i casi di utilizzo di valvole differenti, pentodi o triodi-pentodi.

 

 

Nella foto qua sopra si vede il gruppo FM di uno dei modelli Domino della Telefunken. La valvola è una UCC85. La sintonia, a permeabilità variabile, è ottenuta mediante componenti contenuti nel gruppo stesso e separati dal sintonizzatore AM. Altre volte la separazione non è così netta, e vengono utilizzate alcune sezioni del condensatore variabile AM. Da notare, nella stessa foto, la presa d'antenna a 300 ohm con la apposita piattina per VHF.

Lo schema tipico di un sintonizzatore-convertitore per FM è mostrato qua sotto. Dei due triodi, uno è utilizzato come amplificatore d'ingresso, l'altro invece funziona come oscillatore-mescolatore, ed ha come carico il primo trasformatore di media frequenza.

 

L'utilizzo di triodi, invece che altre valvole più adatte per alte frequenze (pentodi), è dovuto alla necessità di tenere il più possibile basso il "rumore" prodotto dall'amplificatore. Infatti i pentodi, avendo un numero maggiore di elettrodi, tendono a introdurre un fruscio che potrebbe venire trasmesso fino all'altoparlante, dato il livello bassissimo del segnale d'ingresso.

Il segnale proveniente dall'antenna viene applicato al resto del circuito attraverso un piccolo trasformatore d'ingresso, il cui scopo è quello di adattare l'impedenza tra l'antenna (300 ohm) ed il circuito d'ingresso (alta impedenza). Un'altra funzione del trasformatore è quella di effettuare una prima grossolana sintonizzazione, permettendo il passaggio dei soli segnali presenti nella banda FM (88-108MHz).

Il secondario con presa centrale fornisce all'amplificatore d'ingresso due segnali in opposizione di fase, dato che il triodo d'ingresso è montato in una configurazione speciale nella quale il segnale è applicato sia al catodo sia alla griglia. In questo modo si attenua l'effetto della capacità parassita griglia-placca e si ottiene un'amplificazione accettabile. Un altro importantissimo scopo del primo triodo è quello di separare l'antenna dal resto del circuito, impedendo che il segnale prodotto dall'oscillatore locale possa essere irradiato. Il carico anodico del primo triodo costituisce il circuito accordato di sintonia, da cui viene prelevato il segnale per essere applicato al mescolatore.

La seconda parte del circuito è costituita dall'oscillatore locale, basato su un secondo circuito accordato. La reazione necessaria per l'oscillazione è fornita da un secondo avvolgimento, accoppiato a quello dell'oscillatore, che riporta sulla griglia una parte del segnale presente sull'anodo. La frequenza d'oscillazione è determinata in base alla frequenza di ricezione, ossia deve stare 10,7MHz al di sopra o (più spesso) al di sotto della frequenza ricevuta. Per esempio, per ricevere una stazione sui 100MHz l'oscillatore dovrà essere posizionato sui 89,3MHz, e così via. Per questo motivo i due condensatori variabili sono azionati da un unico comando, come avviene per le AM. Vi sono anche degli elementi di regolazione (compensatori o nuclei magnetici), che servono ad "allineare" perfettamente i circuiti accordati. I due segnali, quello ricevuto e quello locale, vengono "mescolati" sempre dal secondo triodo, il cui carico anodico è un filtro a 10,7MHz, e costituisce di fatto il primo trasformatore IF della catena.

 

Circuiti reali

Lo schema di principio mostrato sopra non contiene, per semplicità, tutti gli elementi che fanno parte del gruppo FM, ma risponde a uno standard adottato quasi universalmente. Lo stralcio di qua sotto appartiene allo schema del ricevitore Minerva mod. 586 del 1958, ed è molto simile a quello descritto. Cambia lo stadio d'ingresso, che è con la griglia a massa. La sintonia è a condensatori variabili, di uguale capacità. In parallelo a ciascuno dei condensatori vi è un secondo condensatore, da 6,8pF nel circuito d'antenna, da 22pF nel circuito d'oscillatore. In questo modo viene stabilita la necessaria differenza di frequenza. I nuclei delle relative induttanze sono regolabili per l'allineamento.

 

 

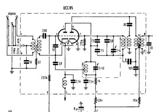
Quello che segue è il gruppo FM del Telefunken Domino, basato sulla UCC85. In questo caso il segnale viene applicato in modo differenziale tra griglia e catodo del primo triodo, e la sintonia è del tipo a permeabilità variabile. L'allineamento viene effettuato agendo su dei piccoli condensatori semifissi (compensatori). Il resto del circuito è alquanto simile a quello visto sopra.

 

 

Come si vede questi circuiti sono intrinsecamente semplici, e infatti sono generalmente poco soggetti a guasti. Le bobine sono realizzate con poche spire di filo rigido ed i condensatori sono di piccolissima capacità, che resistono a tensioni elevatissime e non vanno quasi mai in perdita. Il problema più comune che si può riscontrare è l'esaurimento della valvola, dato che questo tipo di triodi non ha una grande durata. Gli altri inconvenienti, a parte le malaugurate manomissioni, possono derivare dai condensatori di bypass oppure, all'esterno, dal commutatore del cambio gamma.

Naturalmente non mancano le eccezioni a questo schema tipico. Basta spingersi indietro nel tempo, negli anni tra il 1949 ed il 1953, per trovare esempi di ricevitori AM/FM progettati intorno a differenti serie di valvole, per esempio le rimlock o le miniatura a 7 piedini, cioè quelle che allora erano disponibili. Spesso sono ricevitori di gran lusso, equipaggiati con un gran numero di valvole (anche più di dieci). Quando capita di dover mettere le mani su uno di questi ricevitori, è indispensabile procurarsi lo schema prima di tentare qualunque intervento, dato che i circuiti usati sono spesso complessi e poco chiari, e anche la media frequenza FM può essere differente da quella standard.

Torna alla Pagina della Tecnica

Torna all'introduzione sui ricevitori AM/FM